HBYS BİLDİRİMİ ZORUNLU BULAŞICI HASTALIK BİLDİRİM MEKANİZMASI
TANIMLAR:
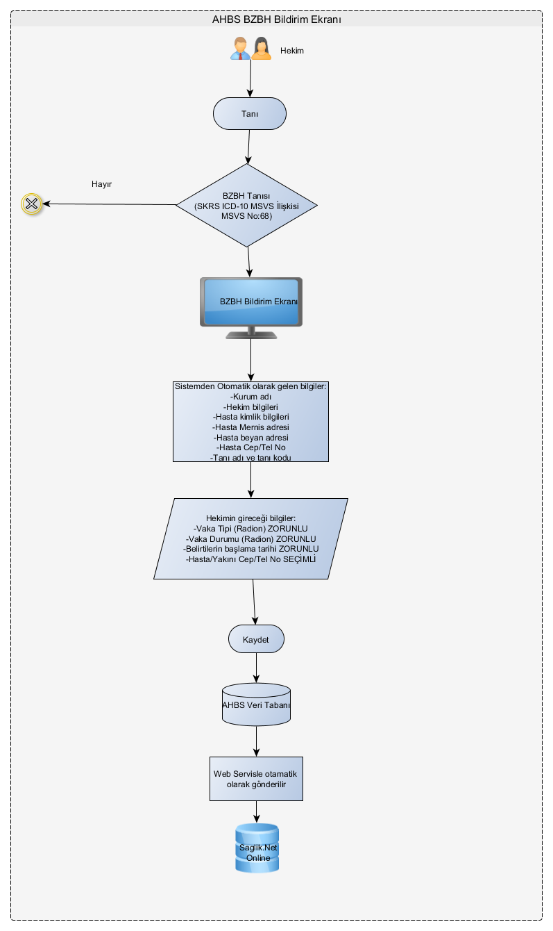
Bildirimi Zorunlu Bulaşıcı Hastalıklar (BZBH): SKRS “ICD10-MSVS İLİŞKİSİ” tablosunda 68 numaralı MSVS’de tanımlanmış olan tanı kodları.
BZBH BİLDİRİM EKRANI: BZBH kapsamındaki tanıların Sağlık.Net Online’e aktarımı için kullanılan, Şekil-1’de yer alan verileri içerecek şekilde tasarlanacak ve hekim tarafından kullanılacak olan ekran.
BZBH KURUM BİLDİRİM LİSTESİ: Kurum bünyesinde tanı konulan tüm BZBH tanılarının her satırda bir vaka kaydı olacak şekilde listelendiği, Şekil-2’de yer alan verileri içerecek şekilde tasarlanacak olan ve Kurum Sürveyans Sorumlusu tarafından kullanılacak ekran.
TSM: Kurumun bağlı olduğu Toplum Sağlığı Merkezi.
VAKA DETAY SAYFASI: Vaka bilgilerinde (beyan adresi ve iletişim numarası) eksik/hata varsa Kurum bildirim sorumlusu tarafından bilgilerin tamamlanacağı Şekil-3’de yer alan verileri içerecek şekilde tasarlanacak ekran.
FORM-014: BZBH kapsamındaki tanıların TSM’ye bildirimi amacıyla Şekil-4’te yer alan bilgileri içerecek ve çıktı alınabilecek elektronik form.
Beyan Adresi: SKRS’de tanımlı adres tipi seçeneklerinden birisini ifade eder. (Sürekli ikamet adresi, Geçici İkamet Adresi, İş adresi, Okul adresi, Velisinin/yakınının adresi, Olayın gerçekleştiği adres).
İŞ KURALLARI
1. Hekimin koyduğu tanı BZBH kapsamında ise “Girdiğiniz Tanı Bildirimi Zorunlu Bulaşıcı Hastalık Kapsamındadır. Devam etmek istiyor musunuz?” uyarı mesajı çıkar.
2. Uyarının kabul edilmesi sonrasında BZBH Bildirim Ekranı açılır.
3. Bildirim ekranındaki kişi bilgileri (kimlik bilgileri ve adres bilgileri) özlük veri setinden çekilerek bildirim ekranına otomatik olarak getirilir.
4. Tanıya ilişkin bilgiler (vaka durumu, vaka tipi, belirtilerin başladığı tarih) hekim tarafından doldurulur. Ayrıca hekim hastaya ait iletişim bilgilerini de kontrol ederek, isterse iletişim alanlarını güncelleyebilir. Sistemden otomatik olarak gelen bilgiler (kurum adı, hekim bilgileri, hasta kimlik bilgileri, hasta mernis adresi, hasta beyan adresi, hasta cep/tel no,) mutlaka hekim ekranında görüntülenmelidir. Beyan adresi kısmı seçimli alan olarak tanımlanmalı ve hekimin önüne dolu olarak getirilen beyan adres bilgileri, gerektiğinde hekim tarafından düzeltilebilir olmalıdır.
5. Sistemden otomatik olarak gelen bilgiler (kurum adı, hekim bilgileri, hasta kimlik bilgileri, hasta mernis adresi, hasta beyan adresi, hasta cep/tel no, ) ile birlikte hekimin tanıya ilişkin girdiği bilgiler (vaka durumu, vaka tipi, belirtilerin başladığı tarih) kaydedilir.
6. Hekimin kaydettiği bilgiler otomatik olarak Sağlık.Net Online sistemine web servisler aracılığı ile gönderilir. Bildirimlerin en geç iki saat içerisinde Sağlık.Net Online sistemine iletilmesi gerekmektedir.
7. Hekimin bildirim ekranındaki bilgileri doldurup onaylamasının ardından, kurumdaki diğer tüm bulaşıcı hastalıklara ait bildirimlerle birlikte girilen bilgiler otomatik olarak BZBH Kurum Bildirim Listesine iletilir.
8. BZBH Kurum Bildirim Listesinde her satırda bir vaka olacak şekilde listede bulaşıcı hastalık tanısı konulmuş hastalara ait bilgiler listelenir.
9. Kurum Sürveyans sorumlusu giriş yaptığı bildirim ara yüzünde, hekim tarafından girilen (vaka tipi, vaka durumu, belirtilerin başladığı tarih, hasta yakını cep/tel no) ve sistemden otomatik olan gelen bilgileri (kurum adı, hekim bilgileri, hasta kimlik bilgileri, hasta MERNİS adresi, hasta beyan adresi, hasta cep/tel no, tanı kodu ve tanı adı ) görüntüler.
10. Kurum Sürveyans Sorumlusu BZBH Kurum Bildirim Listesindeki bildirimleri kontrol eder ve eksik ve/veya hatalı bilgiler varsa (Tanı adı, vaka tipi, belirtilerin başlama tarihi, Vaka durumu, Beyan adresi ve iletişim bilgisi alanları) hekim ve hasta ile temasa geçerek düzeltilmesini/tamamlanmasını sağlar.
11. Sürveyans sorumlusu tarafından kontrol edilen ve eksik kalan kısımların tamamlandığı bildirimler kaydedilir.
12. Paket üzerinde kaydedilen bilgiler Sürveyans sorumlusunun “kaydet ve otomatik olarak gönder” butonuna basması ile birlikte Sağlık.Net Online sistemine iletilir.
13. Sağlık.Net Online sistemine güncellenmiş paket iletilir. Bildirimlerin en geç iki saat içerisinde Sağlık.Net Online sistemine iletilmesi gerekmektedir.
14. İlgili bildirim satırının sonundaki “YAZDIR” butonuna basılarak Form-014 formatında alınan çıktı imzalanarak günlük olarak kurumun bağlı bulunduğu TSM’ye posta/e-posta/fax ile gönderilir.
Bildirimi Zorunlu Bulaşıcı Hastalıklar bildirim mekanizması için tıklayınız
AHBS BZBH Bildirim Ekranı için tıklayınız
Sağlık Aktüel - www.saglikaktuel.com
YASAL UYARI: Yayınlanan köşe yazısı/haberin tüm hakları Sağlık Aktüel’e (www.saglikaktuel.com) aittir. www.saglikaktuel.com biçiminde aktif bağlantı kurulabilir, açık kaynak gösterilmek kaydıyla içerik kullanılabilir. Açık kaynak göstermeden yapılan alıntılar için yasal işlem uygulanacaktır.




















































